无障碍
适老模式
导航菜单
×
首页
网上办事
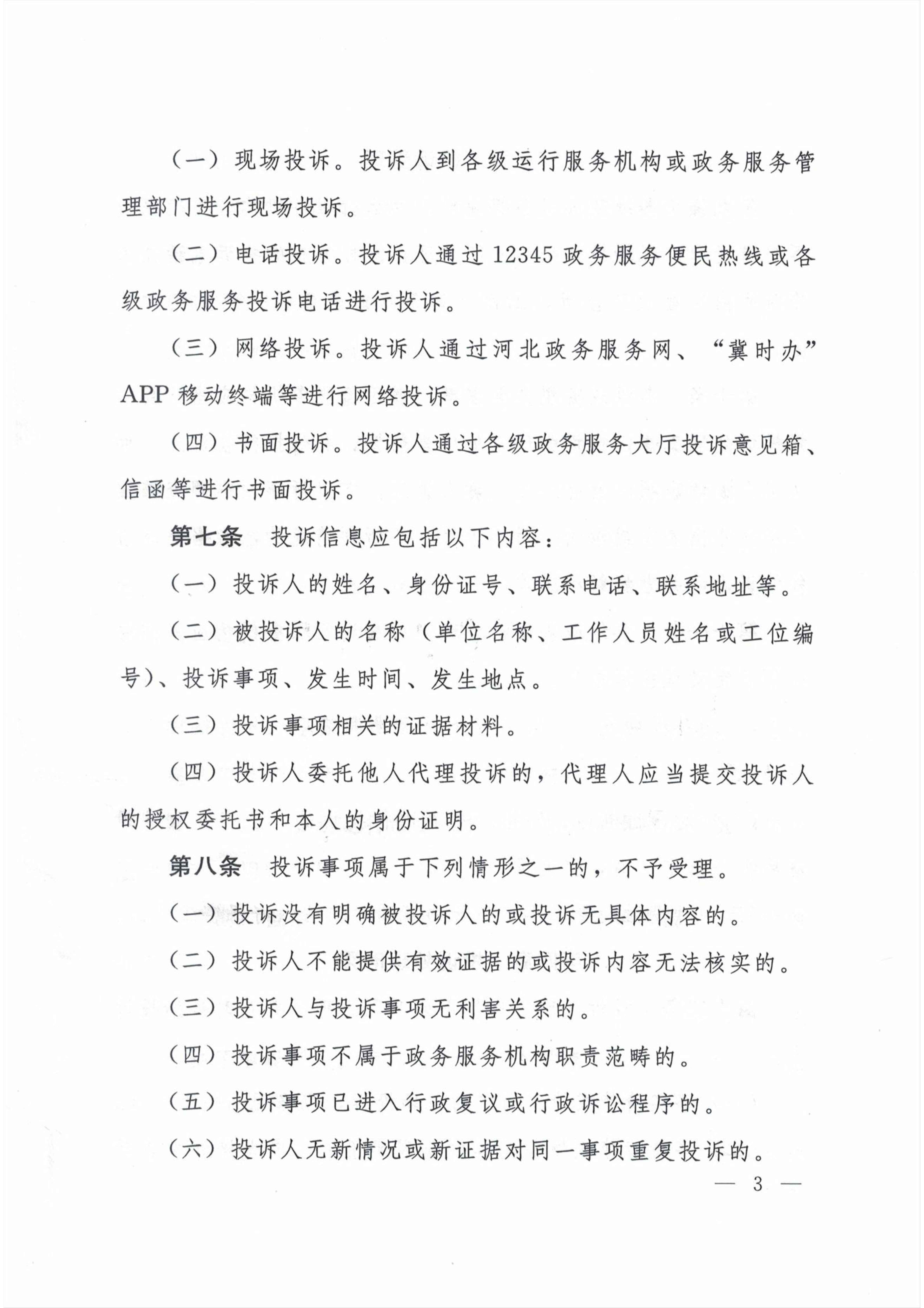
政务公开
公共资源交易
信用石家庄
工程审批改革
优化营商环境
首页
网上办事
政务公开
公共资源交易
信用石家庄
工程审批改革
优化营商环境
本站
全网搜
您的位置:
首页
>>
专题专栏
>>
优化营商环境
>>
政务服务
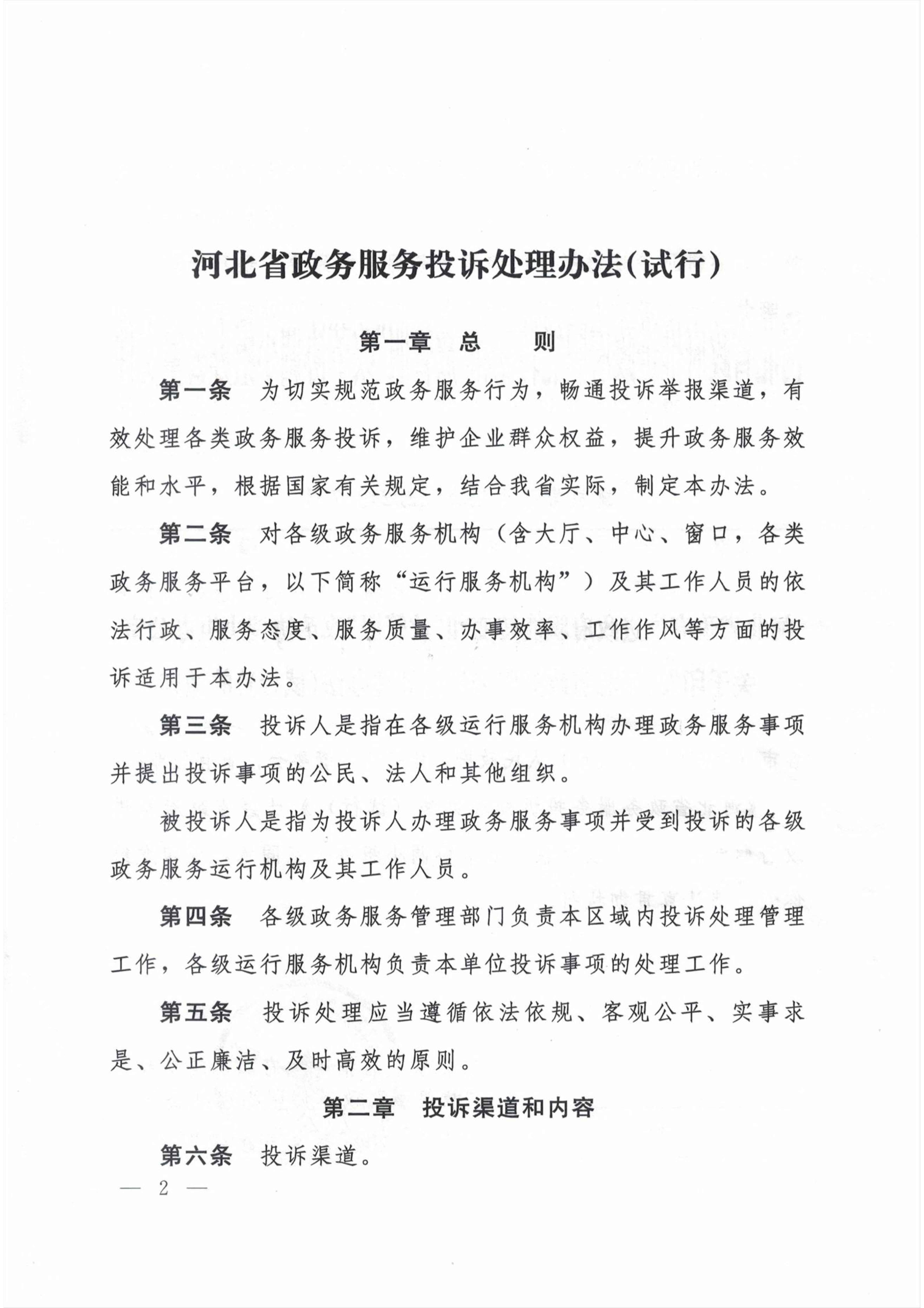
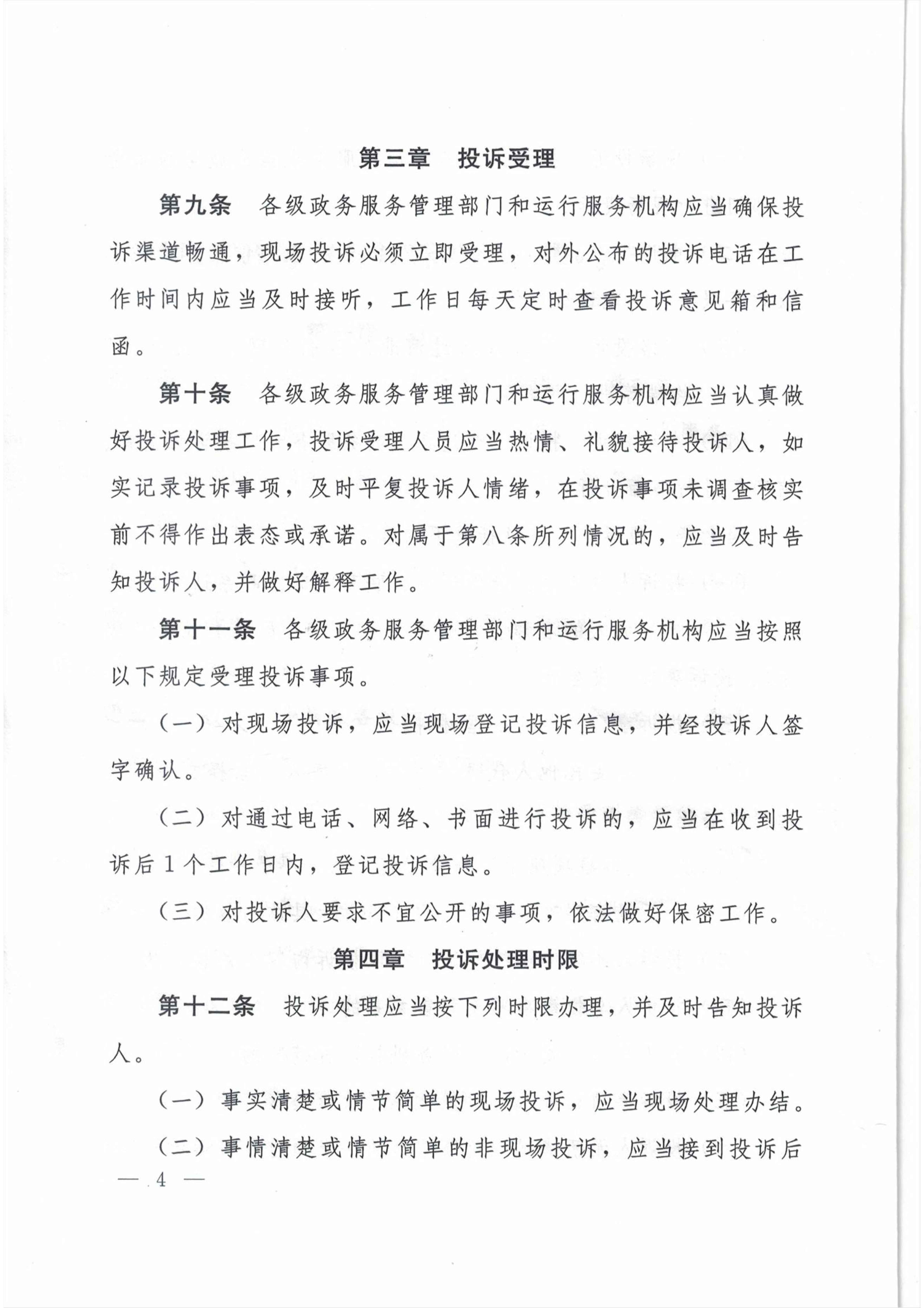
转发《河北省政务服务投诉处理办法(试行)》的通知
发布时间:2021-08-20
【字体:
大
中
小
】
打印